Skip to content
K.F.C. Avenir Lembeek
De toekomst begint hier, samen als familie, ambitieus als team!
info.avlembeek@gmail.com
Menu
Home
Club
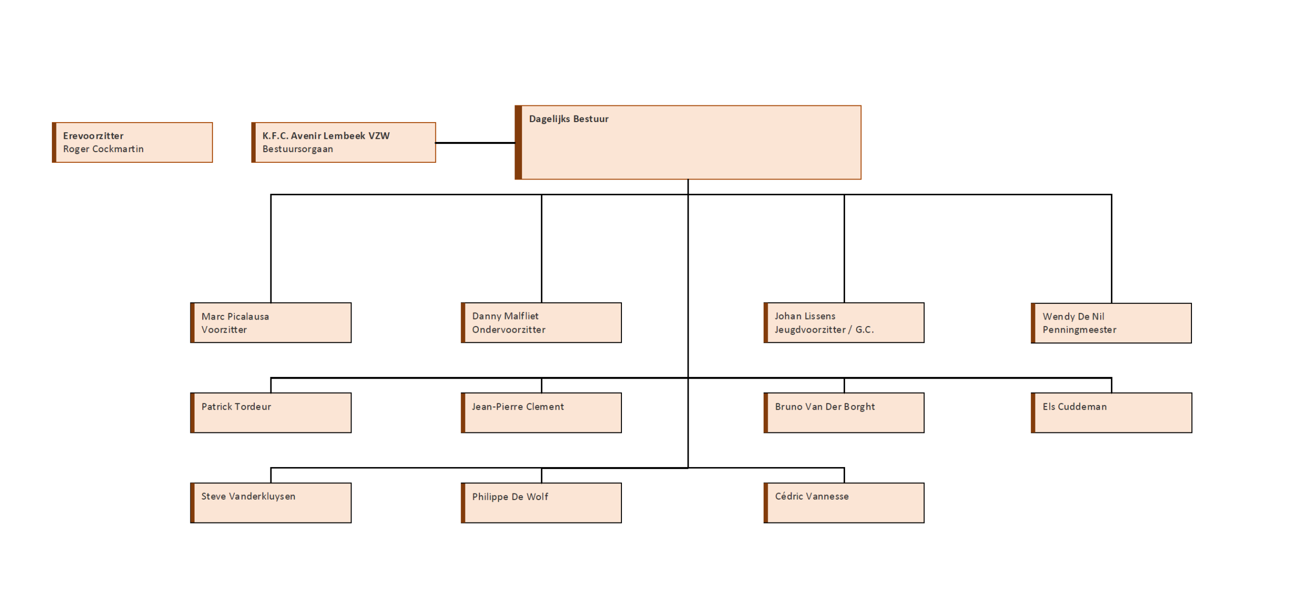
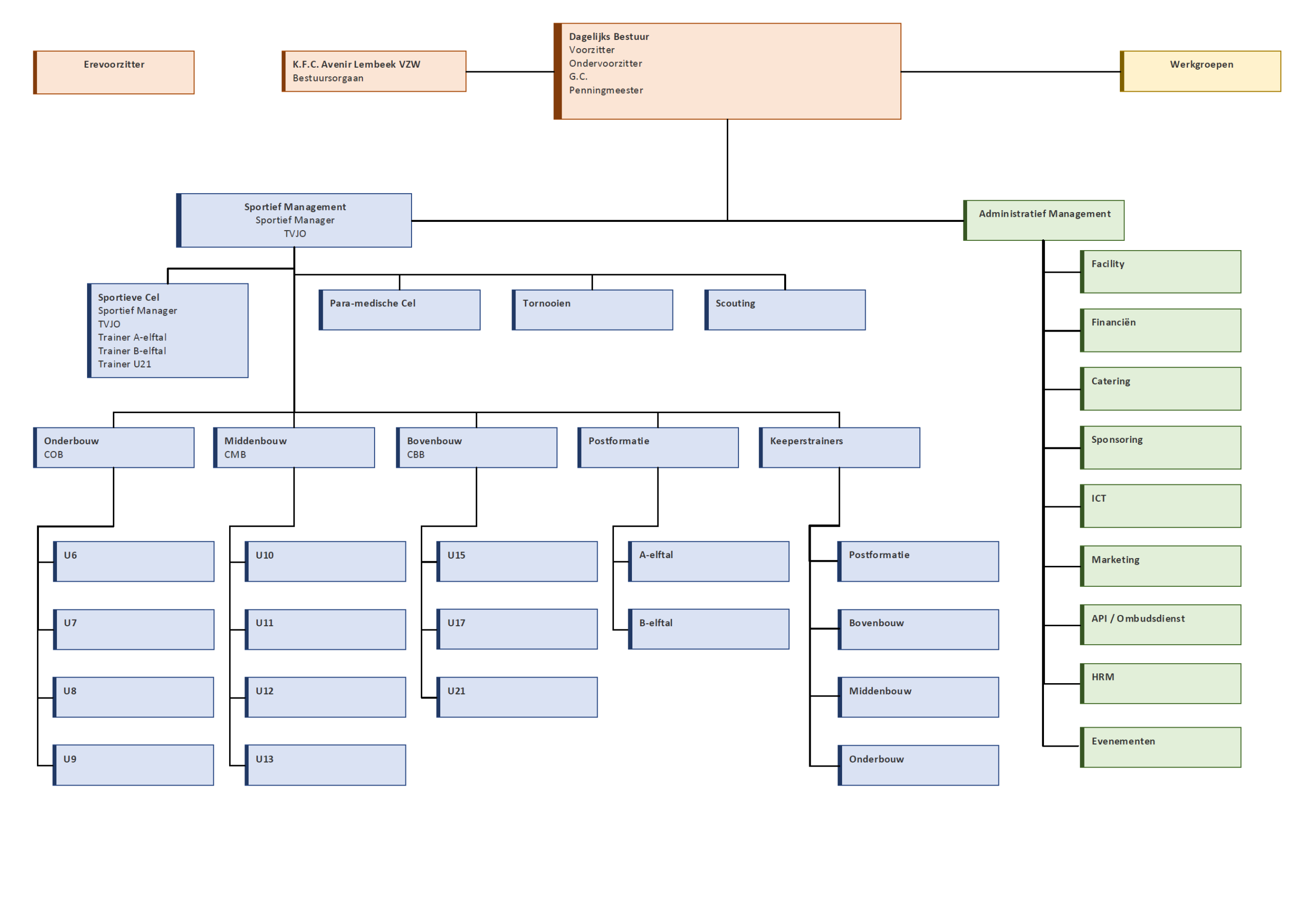
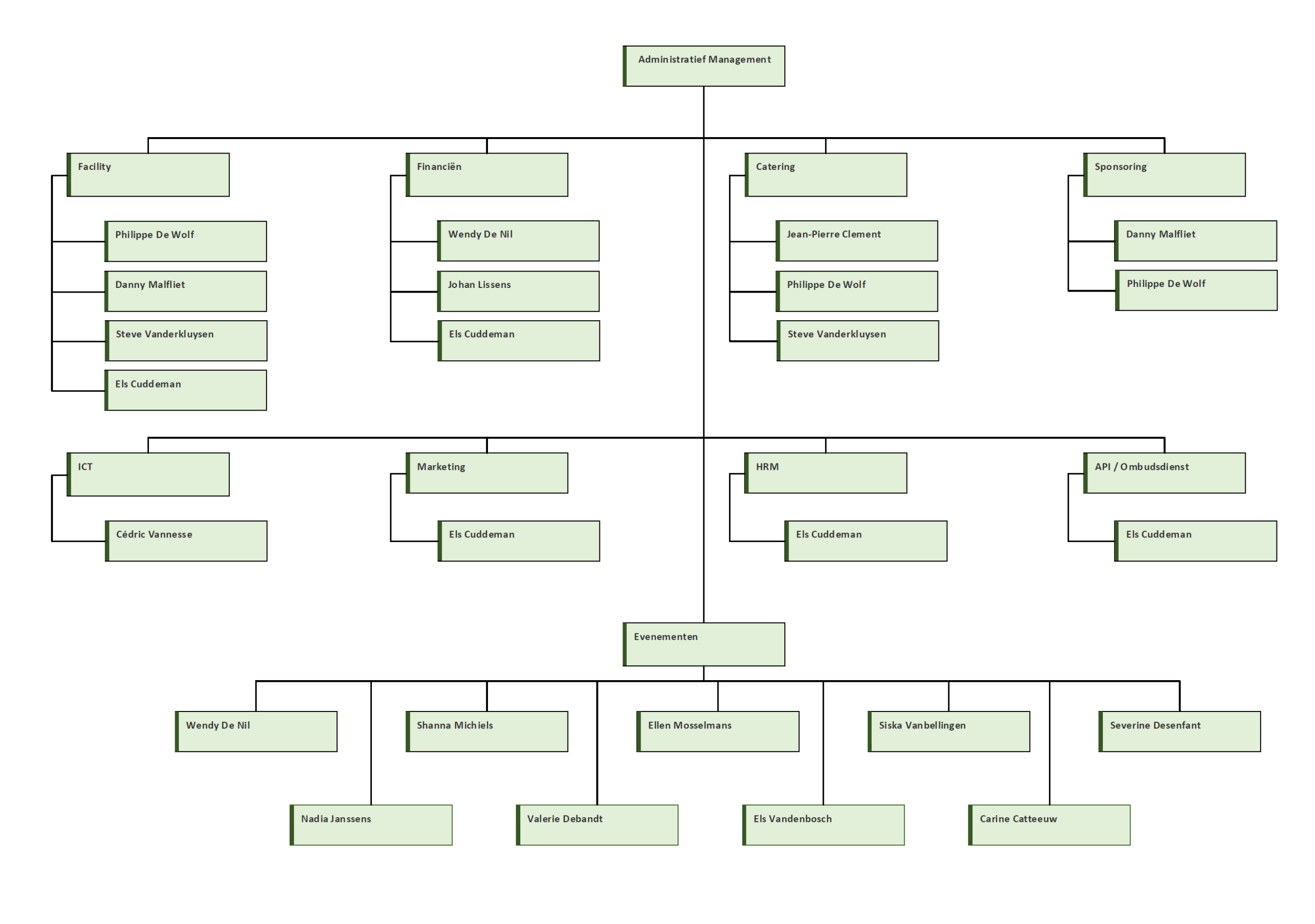
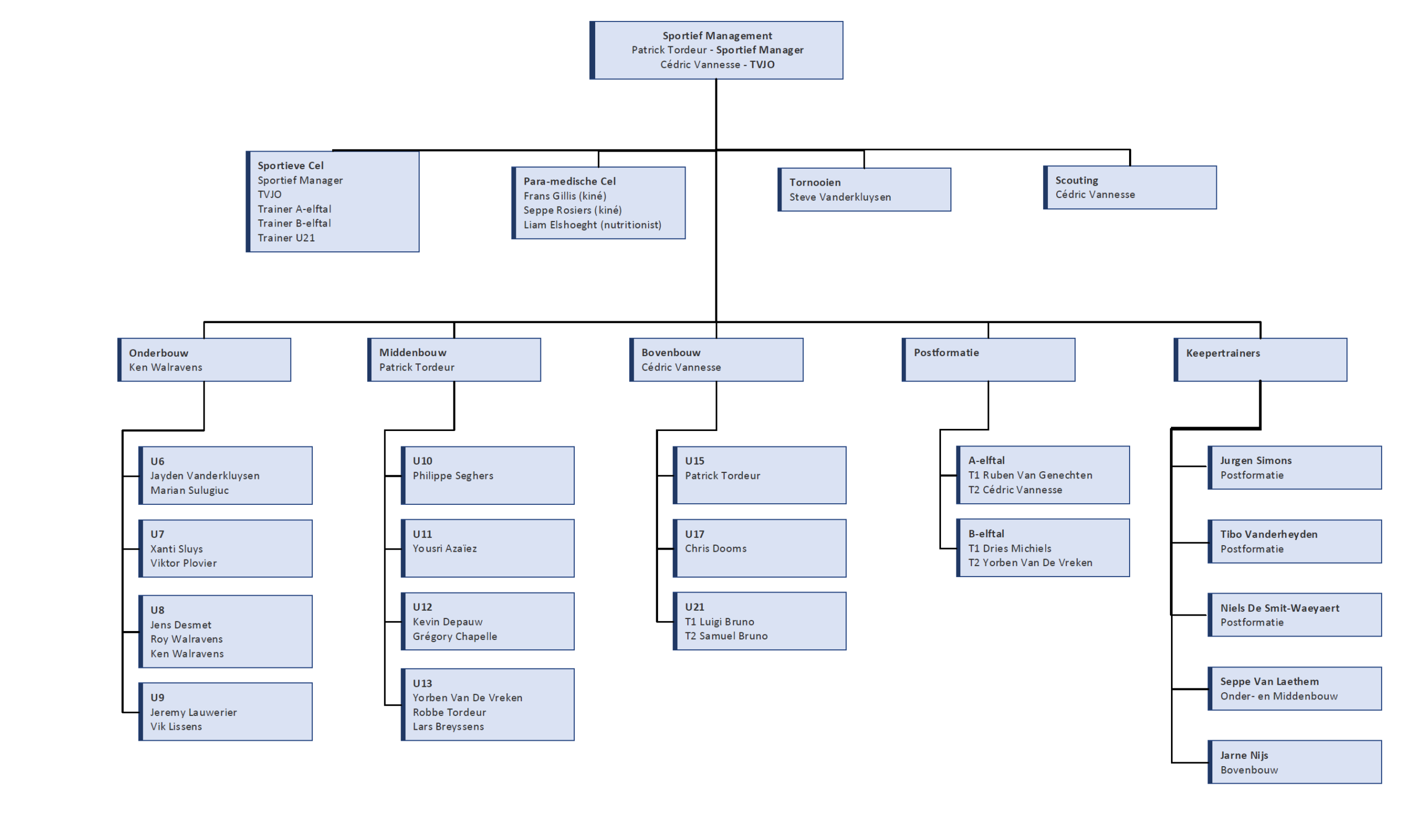
Bestuur
Coördinatie
Trainers
Club-API
Organigram
Velden
Trainingen
Trainingsschema
Ploegen
Eerste Ploegen
Jeugdacademie
Onderbouw
Middenbouw
Bovenbouw
Lidmaatschap
Spelersfiche 25-26
Infobrief
Nieuwe speler
Terugbetaling mutualiteit
Join the club!
Administratie
Reglementen VV
Huisreglement
Missie & Visie
Aangifte ongeval
Klachtenprocedure
Contacteer ons
Organigram